This website is being migrated. In case you don't find the information you are looking for, the old website can be found here. Thank you for reporting any anomalies to communication@ill.eu.

TAS-Paths

A safe path finder for automomous experiments on 3-axis neutron spectrometers

Description

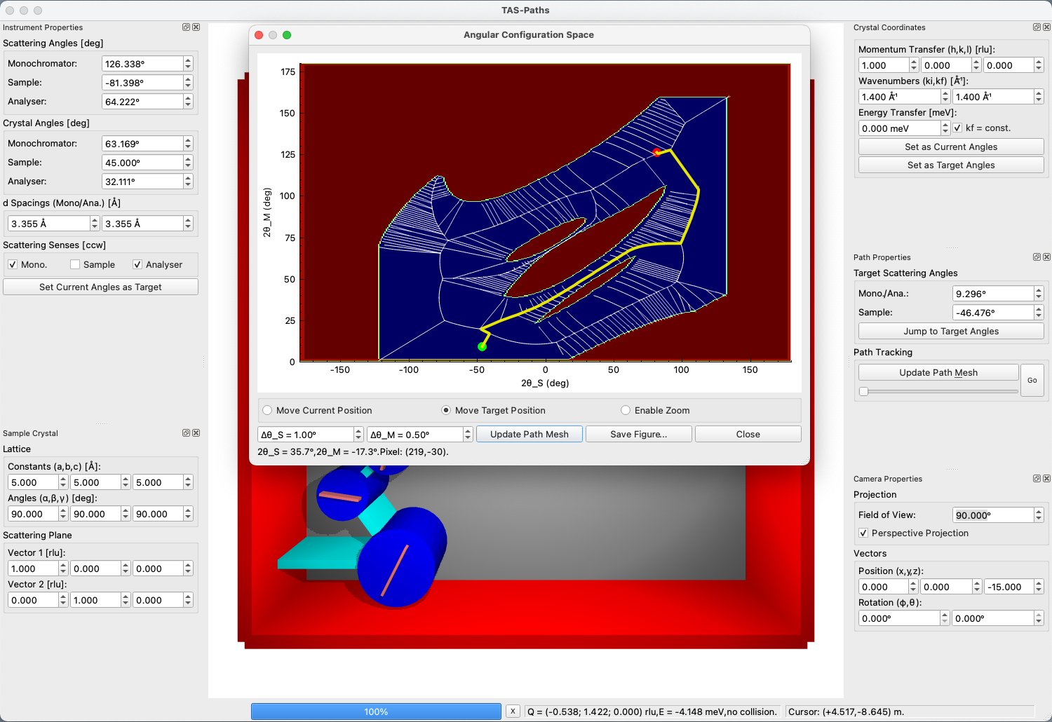
Triple-axis spectrometers (TAS) for neutron inelastic scattering have a complex measuring strategy and only skilled and well trained users can drive them safely. The software TAS-Paths is part of the efforts of the Institut Laue-Langevin in the field of autonomous instrument control, It implements a safe pathfinding algorithm for TAS spectrometers which computes safe paths to move the spectrometer from one position to another.

Due to angular constraints in the instrument space, as well as from obstacles such as walls, not every (Q, E) coordinate point is accessible for the instrument. A careful mapping of the available positions is usually required before each experiment to avoid any collisions. The present algorithm is able to automatically find the optimal safe path for the instrument, keeping it at the furthest possible distance from obstacles. It does so by calculating the Voronoi bisectors of the instrument's angular configuration space. Of these it creates a mesh of possible paths and finds the shortest path along the bisectors.

Distribution

Windows Not yet available --- ---

Linux TAS-Paths-1.4.5_ubuntu20_04.deb
TAS-Paths-1.4.5b_ubuntu22_04.deb Ubuntu 20.04 or higher
Ubuntu 22.04 or higher 6/04/2023
13/04/2023

macOS (Mac App Store) <https://apps.apple.com/app/takin/id1594199491> macOS 11 or higher 23/01/2022

Typical pathfinding workflows

Notes to new users

If you have never used TAS-Paths before, here are a few steps to try out the pathfinding functionality:
- Main window: move existing walls or obstacles with the cursor and/or use menu "Geometry" to add new obstacles to the scene.
- Menu Calculation/Angular Configuration Space...: this opens the Angular Configuration Space dialogue.
    - Click the "Calculate Mesh" button to compute the roadmap corresponding to the current instrument and wall configuration.
    - Set the start and target instrument positions by selecting "Move Instrument Position" or "Move Target Position" radio buttons respectively and then by clicking in the configuration space plot. Note that the instrument is moved accordingly in the main window.
    - A safe path from the start to the target position is calculated.
- Main window: The above safe path can be directly traced by clicking the "Go" button in the "Path Properties" dock window. (Use menu "View" to make it visible if it was closed)

Support

This project is supported by ILL/SC <cshelp_l@ill.fr>
Please contact Tobias Weber for questions and comments <tweber@ill.fr>

Privacy Policy for TAS-Paths

The Institut Laue-Langevin (ILL) provides TAS-Paths as a free and open-source application under the terms of the GNU General Public License Version 3 (https://www.gnu.org/licenses/gpl-3.0-standalone.html). Thus it is provided at no cost and is intended for use as-is.
This page is used to inform users regarding our policies with the collection, use, and disclosure of personal information if anyone decided to use our application.

Information Collection and Use
The application does not collect and use any private data of any kind. It only reads and processes scientific data provided by the user.

Log Data
Log and configuration data is only produced and stored on the user's local computer. No log or configuration data is transmitted that may include personal information such as your device internet protocol address (IP), device name, operating system version, the configuration of the application when utilizing our application, and other statistics.

Cookies
Our application makes no use of cookies of any kind.

Service Providers
Our application makes no use and does not connect to any third-party companies or individuals.

Security
Our application does not collect and use any private data of any kind.

Links to Websites
Our application contains links to websites. If you click on a third-party link, you will be directed to that site. Note that these external sites are not operated by us. Therefore, we strongly advise you to review the privacy policy of these websites. We have no control over, and assume no responsibility for the content, privacy policies, or practices of any third-party sites or services.

Children’s Privacy
Our application is designed for neutron scientists but none of its contents may harm a child in any way.

Changes to This Privacy Policy
We may update this Privacy Policy from time to time. Thus, you are advised to review this page periodically for any changes.
This policy is effective as of November 25, 2021

Contact Us
If you have any questions or suggestions about our Privacy Policy, do not hesitate to contact us at : tweber (at) ill.fr.

Notes
This privacy policy page was created at privacypolicytemplate.net and modified/generated by App Privacy Policy Generator (https://app-privacy-policy-generator.nisrulz.com/).

Copyright

©2021-2023 by Tobias Weber (ILL, Grenoble, France). Copyleft: GPLv3.

Version history

03/2023 v1.4.4 - minor corrections
01/2022 v1.4.0 - auxiliary binaries taspaths-hull, taspaths-lines, taspaths-poly were incorporated to the main binary
12/2021 v1.3.7 - fixed some path calculation bugs which could have occurred in (hopefully) rare cases.
12/2021 v1.3.5 - small bugfixes and more tooltips for each element of the GUI. Known bug: Save and Save as... dialogues not yet compatible with sandboxing.
12/2021 v1.3.5 - Dec 2021 - first macOS version made available to users.
12/2021 v1.3.4 - improved Save/Save as.. dialogues. Menu item Apple/About TAS-Paths
12/2021 v1.3.3 - improved GUI and new App Preview movie. New icon for .taspath files.
11/2021 v1.3.2 - TASPaths was renamed to TAS-Paths
10/2021 v1.3.0 - TASPaths needs macOS 11 or higher due to the use of extra homebrew libraries. The dedicated page <https://www.ill.eu/TAS-Paths> was created
29/2021 v1.2 - improved the pathfinding algorithm
15/2021 v1.1 - improved the pathfinding algorithm
01/2021 v1.0 - first fully working release version